Pregunta Problema

¿Cómo puede una app de realidad aumentada hacer que se realicen compras de forma segura asegurando al cliente que las prendas de vestir y accesorios que obtenga sean lo que desea?




Objetivo general

Desarrollar "Closet VR", una aplicación de realidad aumentada que facilite la compra, planificación y selección de atuendos al permitir a los usuarios crear y gestionar un armario virtual, experimentar con combinaciones de ropa y accesorios en tiempo real, y recibir recomendaciones personalizadas, con el fin de ofrecer una experiencia de estilo más intuitiva y agradable.




Diagrama de Gantt

Fechas establecidas


1



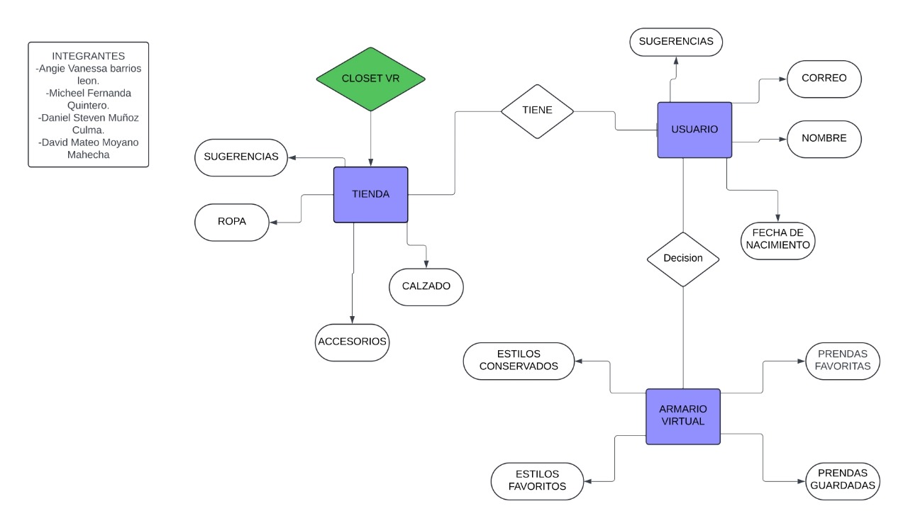
MODELO RELACIONAL

Entidad - Relacion


1



MODELO RELACIONAL

Mysql


1

DOCUMENTACION

Ayuda